公众版 员工版 0A系统

周末门诊丨西安医学院第二附属医院6月7日-6月8日周末门诊出诊安排

来源: 门诊部
发布时间:2025-06-05
浏览:

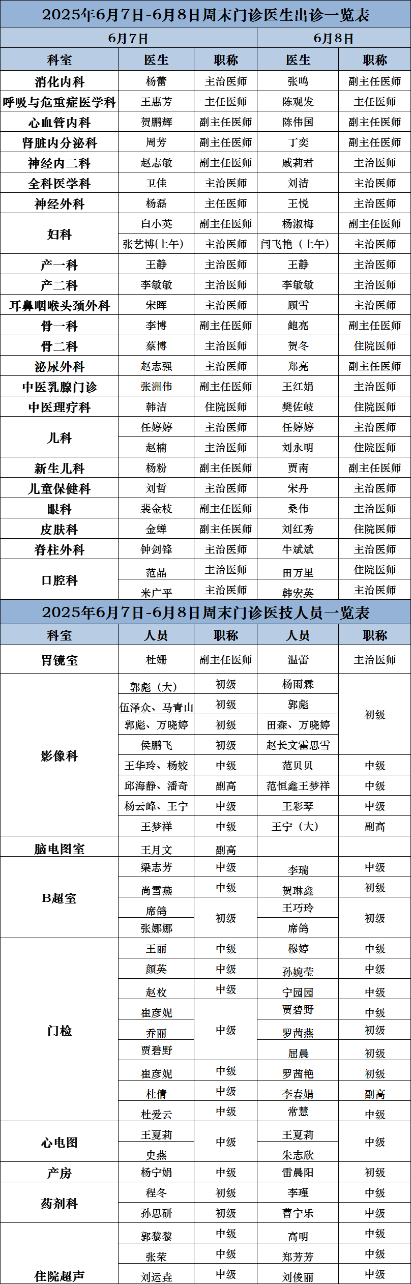
周六、周日门诊医生出诊表

出诊时间:上午8:00—12:00下午2:00—6:00

预约方式

1.网络预约:微信、支付宝搜索“西安医学院第二附属医院”或扫一扫下方二维码预约。

2. 电话预约:400-6619120、83550817班内

3. 自助机预约:各区域自助机点击自助挂号→预约挂号

4. 官网预约:搜索http://www.xy2fy.com.cn/

5. 现场预约:门诊大厅综合服务中心或客服中心

6. 诊间预约:诊室医生处直接预约下次就诊号

7. 爱心分诊群预约:各分诊台咨询

预约就诊须知:

1、为保障您就诊信息的准确,我院采用“实名制”预约挂号,预约时请提供真实姓名、身份证号、手机号等。

2、预约成功后,已线上支付者,请按预约时段到科室候诊区签到候诊;未线上支付者,请携带本人有效证件按预约时间段提前15分钟在门诊大厅收费窗口取号后前往诊区候诊。

3、预约患者请至少提前1天预约,预约可获取7天内的号源。

4、预约成功后因故无法按时就诊者,请至少提前1天通过之前预约方式取消预约。


咨询电话:029 - 83550817(班内 8:00-12:00 14:00-18:00)15399079450(班后及节假日)

体检预约:83553610  住院患者免费车接电话:83533666

地址:西安市东郊纺织城纺东街167号

微信订阅号
服务号
抖音账号

CopyRight © 西安医学院第二附属医院 版权所有 陕ICP备08003370号